2021年上海市优秀社会考察报告征集活动已有数千名同学报名参加,有部分同学因为初次接触社会考察,对报告的格式要求、考察的主题和内容还没有直观感受,为此活动组委会将提供一些实际操作的指导和技巧。社会考察源于生活,只要同学们围绕自己感兴趣的主题进行展开,对调查素材进行一定的整理,总会有自己的见解和感悟。
为了更好的帮助同学们参与活动,新闻晨报教育发展中心将陆续推出系列指导文章,供大家参考,以下为相关核心知识点
1)什么是社会考察报告
2)四大主题的解析和考察点推荐
3)调查问卷该如何设计和统计
4)实地考察的方式和方法
5)社会考察报告写作的技巧
本次将推出第一期指导内容——什么是社会考察报告
▼一篇社会考察报告该具备的要素:
- 有明确的考察主题,考察目的、过程、方式、结果围绕主题进行。
- 写作行文流畅,格式清晰合理,报告有逻辑性。
- 考察过程和报告能体现出作者的思考和想法。
- 考察附加材料详实可靠。
指导视频↓
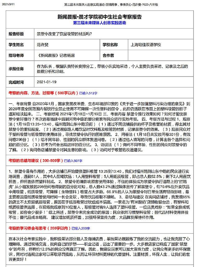
- 社会考察报告模板见下图↓

▼ 报告标题:
简单标题如“(关于)XX 的社会考察报告/现状调查/问题与对策/影响因素/原因分析”,也可以采用主标题+副标题予以扩充
▼指导教师:
指导学生完成社会考察报告的学校老师
▼合作者:
如有团队合作,其他团队成员姓名。(注意,考察过程可以团队合作,但是撰写报告需要每个同学独立完成)
▼承担任务:
简要说明学生本人在考察工作中承担的主要职责和任务。
▼完成时间:社会考察报告写作完成时间
▼考察的内容、方法、过程等:
提前了解与考察主题相关的背景介绍以及相关知识点。 一般使用问卷法,观察法、访谈法,结合考察主题,通过以上方式对调研对象进行相关素材的收集。
- 考察内容与背景;
- 考察方法与过程;
- 将使用的方法和通过方法收集的素材的过程进行记录;
▼考察的结论与建议:
围绕考察目的,提出自己对于考察的总结和想法,可以进行数据化的总结,也可以提出合理的建议和意见,这是体现考察活动的意义的关键部分。
▼考察的学习体会与思考:
完成全部考察过程后的思考,总结成功的经验和梳理值得提升的地方。
▼佐证材料附件:可附加本次社会考察过程中的相关资料,如活动照片、活动记录、调查问卷等。
往期优秀作品展示↓

▼ 暑期社会考察实践活动推荐:
目前,新闻晨报教育发展中心正在开展初中生社会考察实践活动暑期训练营,同学们从理论部分了解到社会考察报告的重要性、撰写社会考察报告的基本原则,同时掌握科学的考察方法,以客观、公正、求实的态度撰写报告;从实际操作部分学习到了制定考察计划、调查问卷设计、社会考察方法、与陌生人沟通的技巧、数据整合方法等实用性知识。
同学们在指导老师的带领下,参与外出实地考察
每个同学在理论学习时,都要发表自己的观点和看法
小组团队讨论是同学们出发实地考察前必不可少的环节
经过一天的知识学习和考察过程,同学开始撰写考察报告

目前,已有30所学校近千名同学来参加过社会考察训练营活动,具体时间可参考以下安排:如需报名或了解详情请点击下方海报

晨才学院官方客服
